Optionality in Jiu Jitsu

An option is what makes you antifragile and allows you to benefit from the positive side of uncertainty, without a corresponding serious harm from the negative side.
— Nassim Nicholas Taleb

The Japanese phrase jiu jitsu translates directly into English as gentle art. But it does not always feel so gentle. While sparring as a beginner, your sympathetic nervous system surges, stress hormones flood your blood stream, and you experience all of the sensations of a life-or-death struggle, including heightened alertness, time dilation, a pounding heart, muscle tension, and eventually complete exhaustion. If you are able to stick to BJJ for more than a few years then your best techniques become second nature, you are able to relax while being attacked, and you start playing chess instead of checkers.

Why are the advanced practitioners able to control with ease while beginners must rely on brute aggression? Why did the Japanese name it the gentle art? The reason: options. Sure, the advanced practitioner will usually have refined technique with less hesitation and sport-specific athletic attributes (strength, cardio, and mobility), but even an advanced player can get dragged into a brawl if he or she is not careful. Optionality is what grants the advanced player relatively smooth transitions into dominant positions and submissions.

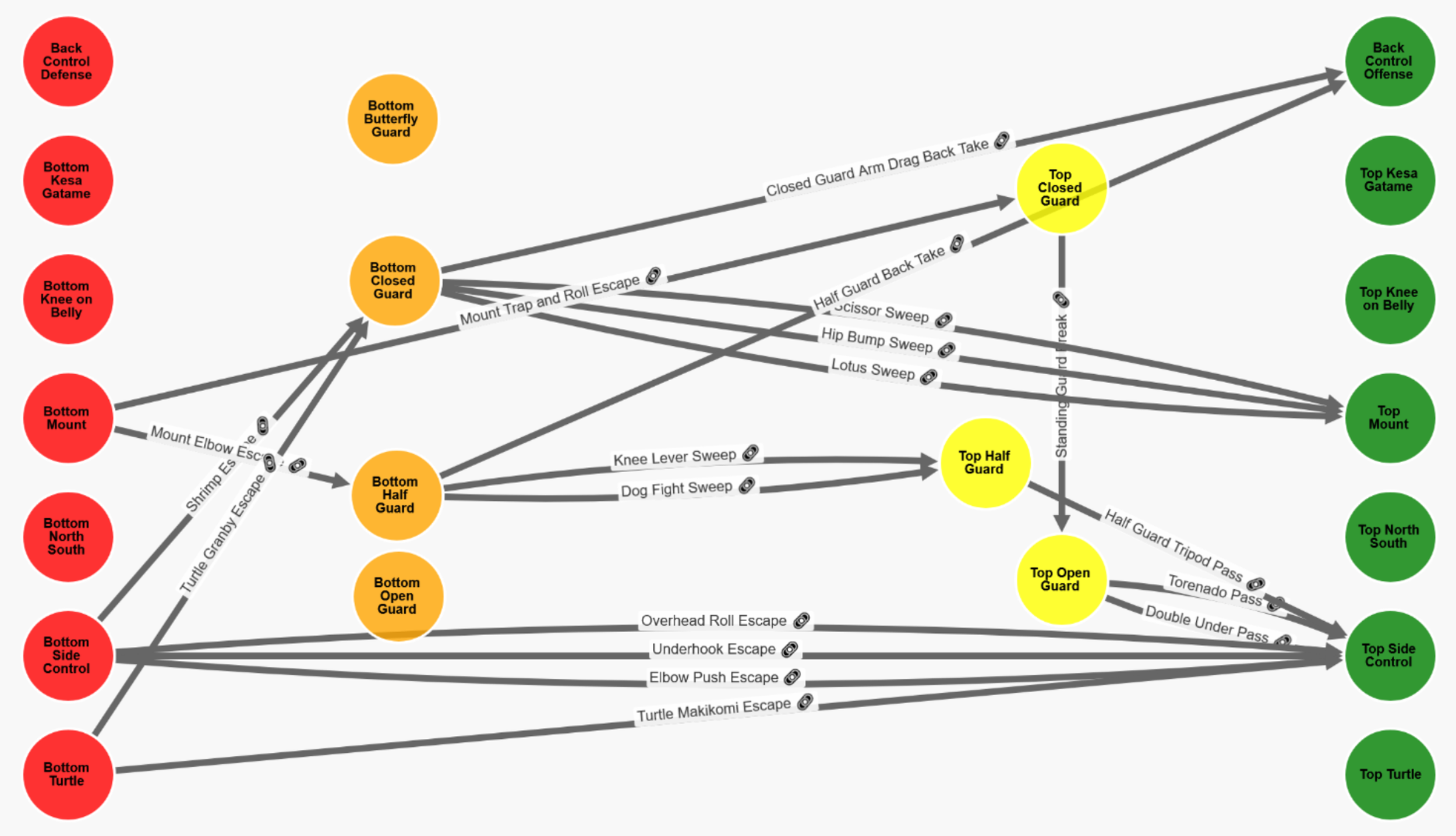
To illustrate we will use simple network (Click here to play with it). The colored nodes represent some classic positions in BJJ. The positions are arranged horizontally from defensive/bad spots on the left (purple) to dominant/good spots on the right (blue)

A network with nodes representing some common positions in BJJ, arranged from defensive positions on the left to offensive positions on the right.

Arrows (called edges) are common techniques or transitions from one position to another. In this example, an athlete goes from butterfly guard to top mount using a butterfly sweep, or sumi gaeshi.

An example of a single edge between nodes, reprsenting a jiu jitsu technique (sumi gaeshi) that transistions the player from bottom butterfly guard to top mount.

Let’s imagine a network map for a beginner. This athlete likely has a sparsely connected map, with very few technique options out of any given position. If we exclude submission offense and submission defense for clarity, their network might look something like this:

A hypothetical sparse network with very few technques available for connecting positional nodes

Notice this athlete only has only one path from bottom mount to top side control. The same is true going from bottom turtle to top side control. If any of these techniques are blocked by an opponent, then he or she is left with strength and aggression as the only alternatives.

Now let’s consider the network map of a (hypothetical) more experienced player.

A hypothetical network with a greater number of techniques connecting common BJJ positions

The difference is that this player has options. There is no need to panic when one escape option is blocked, because there are others available. Even in this relatively sparse network (an expert would have many more transitions available) there are several paths to get from a bad position to a good one.

It’s worth noting that when time constraints are introduced, as in a 5 minute competition round, there is less time for exploring options. Paths to victory become more linear when an athlete must apply a submission or score points via dominant position within 5 minutes. As a result, strength and feats of athleticism reemerge as winning strategies. True expression of the gentle art would shine in submission only, no time limit matches.

Credit for recognizing optionality as the source of jiu jitsu’s gentle nature belongs to a student of mine. After a training session one evening, Jordan Vieler, who was working as a cellular biologist at a silicon valley startup, revealed his commute-traffic-musings. He explained that it’s very hard to engineer a cell to produce a desired outcome by brute force, because there are multiple redundant biological pathways cells use for any one biological function. To draw a desired outcome from a cell, it must be coaxed. He then wondered out loud if jiu jitsu relied on the same principle. Indeed it does. Redundant pathways arise throughout nature in systems that must adapt to unpredictable events. In the book Antifragle, author Nassim Nicholas Taleb argues that such systems don’t just survive in chaotic environments, they adapt, grow, and thrive.

Effective jiu jitsu fundamentally relies on optionality. If we visualize this concept using a network of positions, a powerful tool for intentionally designing an effective jiu jitsu game emerges, which will be covered in a future post.

To be continued…

Previous
Previous

Black Friday: 50% Off Your First Month!

Next
Next

November 2025 Newsletter